您好,欢迎光临星空web版登录入口!专业提供工程造价咨询、招标代理等服务。
行业动态    
2023年度合肥市建设工程造价经济指标分析
新闻来源:    点击数:804    更新时间:2023/12/29    收藏此页

2023年1月合肥市建设工程造价经济指标分析--公用服务用房工程


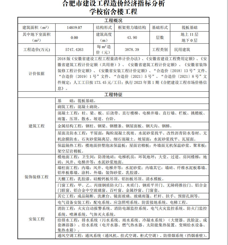
2023年2月合肥市建设工程造价经济指标分析--学校宿舍楼工程


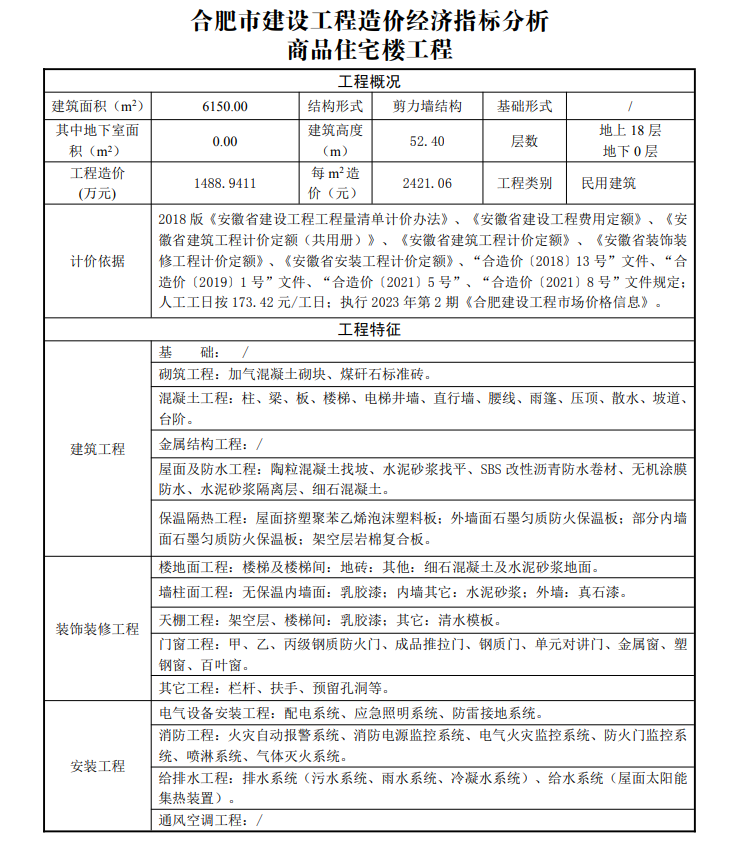
2023年3月合肥市建设工程造价经济指标分析--商品住宅楼工程

2023年4月合肥市建设工程造价经济指标分析--市政道路建设工程

2023年5月合肥市建设工程造价经济指标分析--保障性住房工程

2023年6月合肥市建设工程造价经济指标分析--学校教学楼工程

2023年7月合肥市建设工程造价经济指标分析--保障性住房工程

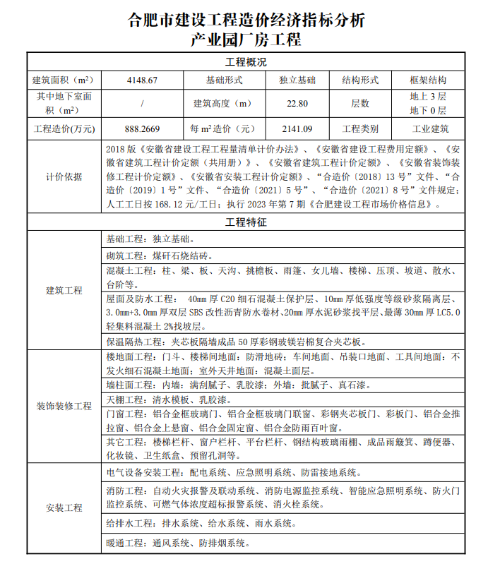
2023年8月合肥市建设工程造价经济指标分析--产业园厂房工程

2023年9月合肥市建设工程造价经济指标分析--市政道路建设工程

2023年10月合肥市建设工程造价经济指标分析--办公楼工程

2023年11月合肥市建设工程造价经济指标分析--小学教学楼工程

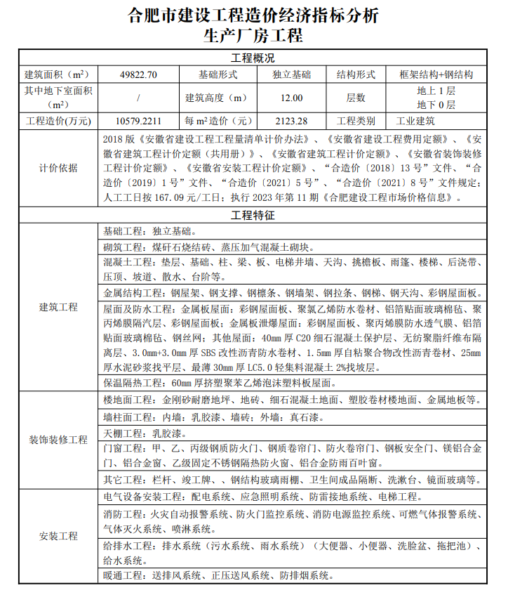
2023年12月合肥市建设工程造价经济指标分析--生产厂房工程

总页数:1  第  1    页 
上一篇:2023年度发布合肥市建设工程人工价格信息   下一篇:工程招标主要指标分析表
【刷新页面】【加入收藏】【打印此文】返回
联系我们
电  话:0551-64668557,13956057533  
邮  箱: 1439394538@qq.com
公司地址:安徽省合肥市包河区马鞍山南路818号
版权所有©星空web版登录入口  |  连云港信通网络 技术支持  网站管理苏ICP备2021009857号